青政办〔2024〕15号
各市、自治州人民政府,省政府各委、办、厅、局:
《世界级盐湖产业基地标准体系建设实施方案》已经省政府同意,现印发给你们,请结合实际,认真抓好贯彻落实。
青海省人民政府办公厅
2024年5月11日
(此件公开发布)
世界级盐湖产业基地标准体系建设实施方案
为深入贯彻习近平总书记加快建设世界级盐湖产业基地重要指示精神,全面落实《国家标准化发展纲要》《青海建设世界级盐湖产业基地行动方案(2021—2035年)》,强化标准体系在推进世界级盐湖产业基地建设中的引领支撑作用,结合省情实际,制定本实施方案。
一、主要目标
到2025年,世界级盐湖产业基地标准体系初步建立。制修订各类标准50项以上,参与制订国家标准和行业标准3项。
到2030年,适应世界级盐湖产业基地建设需求的标准体系持续完善。制修订各类标准500项以上,争取突破1项以上国际标准制修订,标准技术水平和国际化程度持续提升。
到2035年,形成以政府为引导、企业为主体、开放融合的世界级盐湖产业基地建设标准体系。制修订各类标准1000项以上,满足盐湖产业高质量发展需求的标准供给更加充分。
二、重点任务
(一)强化标准顶层设计。
落实新型工业化要求,围绕世界级盐湖产业基地建设目标与重点任务,以《“十四五”推动高质量发展的国家标准体系建设规划》为指导,对照《标准体系构建原则和要求》等,制订《世界级盐湖产业基地标准体系建设指南》(详见附件1)。坚持盐湖资源有序开发、产业绿色发展理念,强化生态环境刚性约束,统筹急需标准的供给与应用,明确标准体系建设重点(详见附件2)。按照急用先行原则,结合盐湖产业基地建设实际和中央生态环保督察工作突出问题整改要求,明确2024年制订发布“察尔汗地区钾肥生产用矿堆存及开采技术规范、察尔汗盐湖采卤渠设计施工及验收规范、察尔汗水采盐田晒矿工艺”等20项标准(详见附件3)。确定2025年拟制修订盐湖产业基地建设相关标准任务(详见附件4)。(省工业和信息化厅牵头,省市场监管局、省发展改革委、省国资委、省科技厅、省自然资源厅、省生态环境厅、省水利厅、省应急管理厅、省交通运输厅、省人力资源社会保障厅、省住房城乡建设厅、省文化和旅游厅、西宁市政府、海东市政府、海西州政府、柴达木循环经济试验区管委会按职责分工负责)
(二)完善标准支撑体系。
1.夯实基础通用标准。围绕世界级盐湖产业基地及世界级产业、世界级企业、世界级技术等关键词和关键内容,强化理论基础提升,完善世界级盐湖产业基地建设在资源、产业、智能制造、绿色发展等方面的相关基础通用标准。加快制修订盐湖分类、深层卤水符号与标识等急需的基础通用标准。(省工业和信息化厅牵头,省市场监管局、省国资委、省发展改革委、省科技厅、省自然资源厅、省生态环境厅、省水利厅、省应急管理厅、省交通运输厅、省人力资源社会保障厅、省住房城乡建设厅、省文化和旅游厅、西宁市政府、海东市政府、海西州政府、柴达木循环经济试验区管委会按职责分工负责)
2.优化工程建设标准。在适用国家(行业)标准的前提下,结合盐湖地区的地质条件、绿色节能建筑和低碳环保的生态环境要求,加快制修订适用于盐湖地区的盐田渣场、盐湖地基处理、盐田堤坝及渠道施工、盐田主道路设计施工、工程建设用材料及使用、工程质量验收等相关标准。(省住房城乡建设厅牵头,省市场监管局、省发展改革委、省生态环境厅、省水利厅、省应急管理厅、省交通运输厅、海西州政府、柴达木循环经济试验区管委会按职责分工负责)
3.完善资源勘查开采标准。以盐湖资源综合利用产业为主体,实现盐湖资源可持续利用为目标,强化盐湖资源绿色勘查与开采,完善战略性盐湖资源调查标准,建立健全绿色勘查盐湖资源潜力评价规范、配合国家相关部门制定矿产资源节约和综合利用先进适用技术评价规范,提高矿产资源开发利用水平。(省自然资源厅牵头,省市场监管局、省工业和信息化厅、省国资委、省生态环境厅、海西州政府、柴达木循环经济试验区管委会按职责分工负责)
4.健全盐湖产业体系标准。推动盐湖产业高端化、绿色化、智能化、融合化发展。
推动产业高端化,加快完善盐湖高镁锂比提锂、盐湖硼提取、无水氯化镁制金属镁、盐湖产品除杂、钠盐池工艺中脱钠环节产生的废盐(再生盐)处置等关键工艺技术标准。积极参与氢氧化镁、无水氯化镁、无水氯化镁制金属镁等重点产品国家标准的制修订工作,提前布局钾盐精细化工、锂盐深加工、镁基功能材料、钠盐新产品等产品标准。重点完善镁基材料、钾盐产品、锂盐产品、氯深加工产品等盐湖重点产品质量与性能检测标准,萃取法提锂、反浮选—冷结晶法生产氯化钾等分析检测标准。(省工业和信息化厅牵头,省市场监管局、省国资委、省科技厅、省国资委、西宁市政府、海东市政府、海西州政府、柴达木循环经济试验区管委会按职责分工负责)
推动产业绿色化,加快盐湖产业全过程节水管理标准体系建设,制订氯化钾、硫酸钾、氯酸钾、氯酸钠、硝酸钾、卤水提碳酸锂等重点产品水耗定额及能耗限额标准。优先推进盐湖产业绿色工厂标准制订,稳步推进绿色园区、绿色供应链标准制订,持续制修订盐湖产业绿色产品标准。(省工业和信息化厅牵头,省市场监管局、省国资委、省水利厅、省生态环境厅、海西州政府、柴达木循环经济试验区管委会按职责分工负责)
推动产业智能化,研制盐湖产业自动识别设备、人机协作系统、控制系统、工业机器人、工艺装备、检验检测装备等智能装备标准,盐湖产业智能工厂设计、智能工厂交付、智能设计、智能生产、智能管理、智能物流、集成优化等智能工厂标准,盐湖产业供应链建设、供应链管理、供应链评估等智慧供应链管理评价标准,盐湖产业个性化定制、运维服务、网络协同制造等智能服务标准,推动盐湖产业链关键环节智能化标准建设,提升行业智能制造水平。(省工业和信息化厅牵头,省数据局、省市场监管局、省国资委、西宁市政府、海东市政府、海西州政府、柴达木循环经济试验区管委会按职责分工负责)
推动产业融合化,发展“盐湖+”,积极打造盐湖+旅游、盐湖+新能源、盐湖+新材料等绿色低碳循环产业新生态。重点研制盐湖与旅游、新能源、新材料等产业融合发展过程中,产业链高质量发展水平评价等标准。(省工业和信息化厅牵头,省国资委、省发展改革委、省市场监管局、省文化和旅游厅、省科技厅、西宁市政府、海东市政府、海西州政府、柴达木循环经济试验区管委会按职责分工负责)
5.筑牢生态环境标准基础。结合盐湖实际,全面征集生态环境标准需求,结合国家和行业污染物排放标准、环境质量标准、风险管控标准执行情况,加快制修订有关废水排放场、废渣、尾矿贮存等生态环境管理技术规范,不断健全盐湖生态环境标准体系。(省生态环境厅牵头,省市场监管局、省科技厅、省自然资源厅、省工业和信息化厅、省国资委、省水利厅、海西州政府、柴达木循环经济试验区管委会按职责分工负责)
6.深化安全标准。
生产安全方面,加快制修订青海省一般化工企业安全生产标准化建设规范、青海省盐湖卤水矿开采安全规程、青海省盐湖卤水矿开采安全质量标准化体系建设等标准,提高盐湖产业基地安全准入条件,规范盐湖各行业安全生产。(省应急管理厅牵头,省工业和信息化厅、省国资委、省市场监管局、海西州政府、柴达木循环经济试验区管委会按职责分工负责)
数据安全方面,规范企业建立数据安全管理体系,加紧制修订盐湖产业基地数据采集、存储、传输、风险评估、保护等标准。(省数据局牵头,省工业和信息化厅、省国资委、省市场监管局、海西州政府、柴达木循环经济试验区管委会按职责分工负责)
7.补齐配套标准。
制订基地发展评价标准,研制产业规模、创新驱动、绿色化、智能化、企业培育、对外开放等评价标准。(省工业和信息化厅牵头,省市场监管局、省国资委、省科技厅、西宁市政府、海东市政府、海西州政府、柴达木循环经济试验区管委会按职责分工负责)
完善盐湖产品储运标准,制修订盐湖产品包装、仓储管理规范、运输设备要求、温湿度控制等标准,打造安全畅通的产品运输通道。(省交通运输厅牵头,省发展改革委、省工业和信息化厅、省国资委、省市场监管局、西宁市政府、海东市政府、海西州政府、柴达木循环经济试验区管委会按职责分工负责)
制订人才队伍建设标准,研制职业技能培训、岗位素质要求、人才队伍建设方案等方面规范与指南。(省工业和信息化厅牵头,省人力资源社会保障厅、省教育厅、省国资委、省市场监管局、西宁市政府、海东市政府、海西州政府、柴达木循环经济试验区管委会按职责分工负责)
制订科研创新与专利转化配套标准,主要研制涵盖科技研发、成果转化、企业孵化、技术转移、知识产权、创新平台、科技金融、国际合作等服务体系标准。(省科技厅牵头,省工业和信息化厅、省国资委、西宁市政府、海东市政府、海西州政府、柴达木循环经济试验区管委会按职责分工负责)
(三)推动标准化与科技创新融合发展。
1.以科技创新提升标准研制水平。鼓励将标准作为科研计划重要产出,加快前瞻性、先导性关键技术标准布局,探索盐湖产业相关重点科研项目与标准化工作联动机制;将标准作为项目成果的重要产出,强化标准核心技术指标研究,及时将先进适用科技创新成果融入标准,提升标准制订水平。(省科技厅牵头,省工业和信息化厅、省国资委、西宁市政府、海东市政府、海西州政府、柴达木循环经济试验区管委会按职责分工负责)
2.健全科技成果转化为标准的机制。培育行业核心竞争力,制订一批具有原创核心技术的重点标准,研制技术成果成熟度评价标准,建立科技创新成果向标准转化的工作机制,推动技术研发、标准制订与产业应用同步开展。拓宽科技成果标准化渠道,优先支持基础通用、产业共性、新兴产业、融合技术等领域创新成果向标准转化。加强标准制订过程中的知识产权保护,促进创新成果产业化应用。(省科技厅牵头,省工业和信息化厅、省国资委、西宁市政府、海东市政府、海西州政府、柴达木循环经济试验区管委会按职责分工负责)
三、保障措施
(一)明确工作职责。组建青海省盐湖产业标准化技术委员会(详见附件5),及时研究解决标准体系建设过程中的重要问题。(省市场监管局负责)支持重点企业加大标准化经费投入,鼓励社会资本投向世界级盐湖产业基地标准体系建设。(省财政厅、省国资委负责)各单位按照职责分工,进一步梳理重点任务,制订实施计划和时间表,确保重点任务按期完成。(省工业和信息化厅、省发展改革委、省科技厅、省自然资源厅、省生态环境厅、省水利厅、省应急管理厅、省交通运输厅、省人力资源社会保障厅、省住房城乡建设厅、省文化和旅游厅、西宁市政府、海东市政府、海西州政府、柴达木循环经济试验区管委会按职责分工负责)
(二)加强人才培育。构建多层次人才培训体系,全面提升标准化服务能力。建立和完善标准化培训教育制度、标准化人才培养选拔制度,加快世界级盐湖产业基地建设标准化研究人才培养,逐步建立起一支高素质、高水平、熟练掌握国内外标准化工作规则、精通专业技术的标准化人才队伍。(省工业和信息化厅牵头,省教育厅、省人力资源社会保障厅、省国资委、西宁市政府、海东市政府、海西州政府、柴达木循环经济试验区管委会按职责分工负责)
(三)加强开放合作。不定期开展新制修订标准公开发布、标准宣贯培训,强化推广应用。加强与国内及世界相关国家、地区和国际组织的交流,鼓励企业深度参与国内外盐湖产业相关标准化活动,提升青海盐湖产业标准的影响力。(省市场监管局牵头,省工业和信息化厅、省国资委、西宁市政府、海东市政府、海西州政府、柴达木循环经济试验区管委会按职责分工负责)(四)加强成果交流。不定期召开方案实施进度及成效交流会,公布行业标准发展规划和计划等标准化工作的宏观管理,包括立项计划下达、批准发布、备案等。做好世界级盐湖产业基地标准体系建设新进展、新成效的总结推广。(省市场监管局牵头,省工业和信息化厅、省国资委、省发展改革委、省科技厅、省自然资源厅、省生态环境厅、省水利厅、省应急管理厅、省交通运输厅、省人力资源社会保障厅、省住房城乡建设厅、省文化和旅游厅、西宁市政府、海东市政府、海西州政府、柴达木循环经济试验区管委会按职责分工负责)
附件:1.世界级盐湖产业基地标准体系建设指南
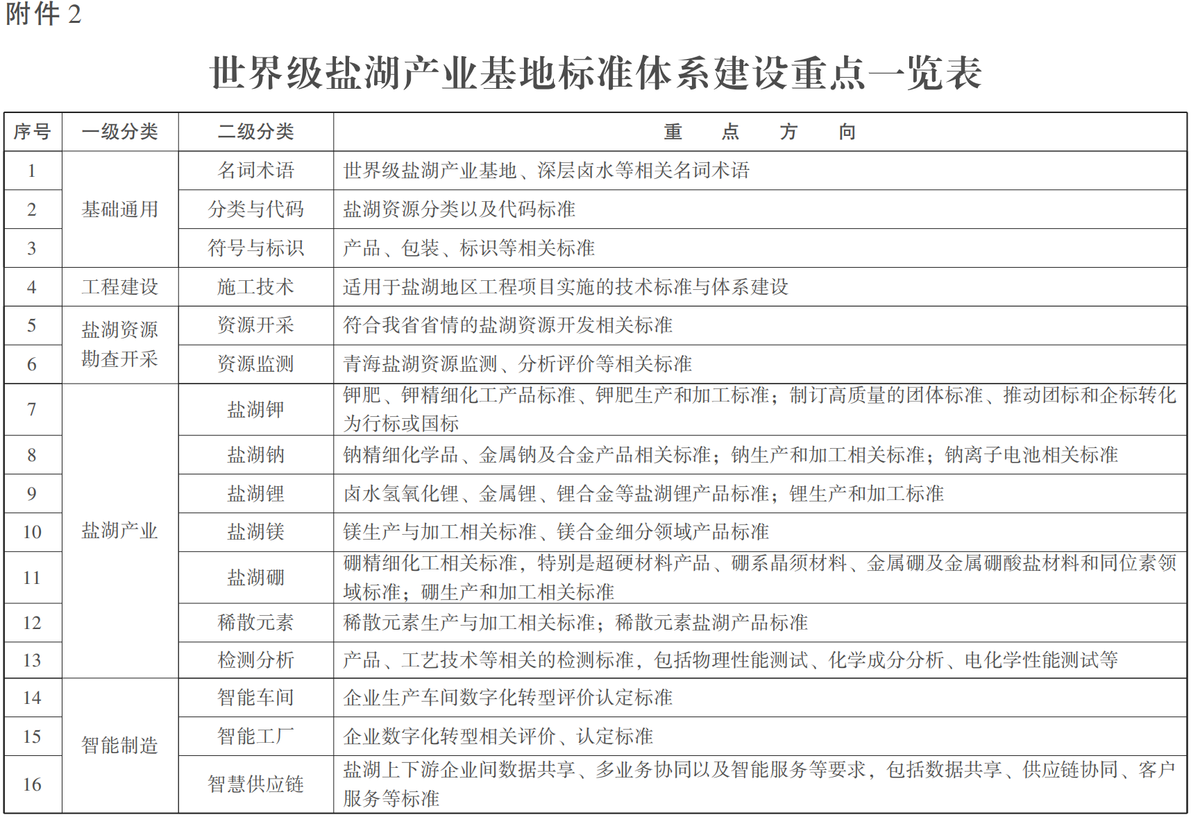
2.世界级盐湖产业基地标准体系建设重点一览表
3.2024年拟出台标准一览表
4.2025年拟制修订标准一览表
5.青海省盐湖产业标准化技术委员会委员名单
附件1
世界级盐湖产业基地
标准体系建设指南
大力实施“十百千”标准研制计划,有序推进世界级盐湖产业基地建设急需标准的制订和实施,增加标准有效供给,着力构建适应世界级盐湖产业基地建设全流程标准体系,支撑世界级盐湖产业基地高质量发展,制订本指南。
一、标准体系建设现状
青海盐湖产业经过多年发展,已建成“钾、钠、镁、锂、氯”五大产业集群,主导或者参与制订的盐湖产业相关标准195项(其中:国家标准22项、行业标准11项、地方标准53项、团体标准109项),占全球盐湖相关标准总数的15.3%,全国盐湖相关标准总数的24.3%,总体水平处于国内领先地位。但仍存在部分现行标准不适应青海盐湖产业发展实际、推动基地高端化绿色化智能化融合化发展标准部分缺失、尚无省内企业参与国际标准制订、国际话语权弱等问题。
二、建设内容
(一)标准体系建设总体框架。围绕实现标准引领盐湖产业高质量发展目标需要,明确世界级盐湖产业基地标准体系建设的结构和层次,统筹考虑标准之间的相互关系,构建兼容、协调、统一的有机整体。世界级盐湖产业基地标准体系建设总体框架由基础通用、工程建设、资源勘查开采、产业、智能制造、绿色制造、生态环境、安全及配套9个部分组成。

(二)基础通用标准。基础通用标准包括世界级盐湖产业基地建设与发展相关术语、分类与代码、符号与标识。术语方面,包括盐湖地质矿产、世界级盐湖产业基地、盐湖智能制造、盐湖绿色制造等,界定世界级盐湖产业基地的覆盖范围、内涵以及典型特征。分类与代码方面,包括盐湖资源分类标准与代码。符号与标识方面,包括盐湖钾盐产业包装与标识、盐湖镁盐产业包装与标识、盐湖锂盐产业包装与标识以及盐湖地质图图例图式及用色等标准。

(三)工程建设标准。工程建设标准包括地基与基础、主体结构、施工技术、材料及应用、质量验收等相关标准。地基与基础方面,包括地基、桩基础、土方工程、基坑工程相关标准。主体结构方面,包括混凝土、砌体、钢结构相关标准。施工技术方面,包括工程设计、施工及验收、建设定额相关标准。材料及应用方面,包括材料规格、材料使用相关标准。质量验收方面,包括混凝土结构工程施工质量验收规范、砌体结构工程施工质量验收规范、钢结构工程施工质量验收规范等相关标准。


(四)盐湖资源勘查开采标准。盐湖资源勘查开采标准包括盐湖资源勘查与开采标准。盐湖资源勘查方面,包括盐湖资源规划、盐湖资源调查评价、盐湖资源勘查规范、盐湖资源储量估算报告。盐湖资源开采方面,包括矿区总体规划、采矿设计、工艺设计、开采装备、盐湖资源动态监测、绿色矿山建设、矿山地质、采矿权管理、盐湖资源综合利用“三率”指标等相关标准。


(五)盐湖产业标准。盐湖产业标准包括产品、工艺规范、分析检测、产业融合等。产品标准方面,包括金属镁及镁基材料、钾盐精细化工、锂盐新产品、镁基功能材料、钠盐新产品、氯化工深加工等相关产品标准。工艺规范方面,包括盐湖高镁锂比提锂、盐湖硼资源提取、无水氯化镁制金属镁、盐湖关键装备应用、盐湖产品除杂、钠盐池工艺中脱钠环节产生的废盐处置等工艺技术标准。分析检测方面,包括盐湖重点产品检测和工艺技术设备检测等相关标准。产业融合方面,包括盐湖与新能源、新材料、氯资源的融合规范。


(六)智能制造标准。智能制造标准包括关键技术、行业应用等。基于盐湖产业实际,关键技术方面,包括盐湖产业传感器与仪器仪表、自动识别设备、人机协作系统、控制系统、装备、工业机器人、工艺装备、检验检测装备等智能装备管理评价标准,盐湖产业智能工厂设计、智能工厂交付、智能设计、智能生产、智能管理、工厂智能物流、集成优化等智能工厂管理评价标准、盐湖产业供应链建设、供应链管理、供应链评估等智慧供应链管理评价标准,盐湖产业大规模个性化定制、运维服务、网络协同制造等智能服务标准。行业应用方面,包括围绕有色金属、石化化工、新能源、新材料等盐湖相关产业制订规范、规程和指南类应用标准。

(七)绿色制造标准。绿色制造标准包括绿色产品、绿色工厂、绿色园区、绿色供应链管理和绿色评价与服务五个子体系。绿色产品方面,包括绿色产品设计、减量化、无害化、产品能效及水效、清洁能源替代、资源化和生命周期等方面的标准。绿色工厂方面,包括绿色工厂规划、资源节约、能源节约、清洁生产、废物利用、温室气体和污染物排放等方面的标准。绿色园区方面,包括园区生态环境及空间布局、基础设施共享、产业共生耦合、资源消耗与产出和污染物协同处理等方面的标准。绿色供应链方面,包括盐湖产业绿色供应链构建、绿色采购、绿色营销、绿色物流及仓储、回收及综合利用等方面的标准。绿色评价与服务方面,包括涵盖产品、工厂、园区、供应链等绿色制造重点对象及组织、项目等其他对象的绿色化单一指标评价及综合性评价。


图7 绿色制造标准框架图
(八)生态环境标准。生态环境标准包括生态环境质量、生态环境风险管控、污染物排放、生态环境监测、生态环境管理技术规范等标准。生态环境质量标准方面,包括大气、水、声等环境质量标准。污染物排放标准方面,包括大气、水污染物排放标准、固体废物污染控制标准、环境噪声排放控制标准等。生态环境风险管控标准方面,包括土壤污染风险管控标准以及法律法规规定的其他环境风险管控标准。生态环境监测标准方面,包括生态环境监测技术规范、生态环境监测分析方法标准、生态环境监测仪器及系统技术要求等。生态环境管理技术规范方面,包括大气、水、土壤、固体废物、化学品等领域的管理技术指南、导则、规程、规范等。


(九)安全标准。安全标准包括生产安全、数据安全等方面的标准。生产安全方面,包括推行安全生产等方面国家强制性综合标准,并结合我省盐湖企业实际,加快制修订青海省一般化工企业安全生产标准化建设规范、青海省盐湖卤水开采安全规程、青海省盐湖卤水开采安全质量标准化体系建设等安全标准规范,提高安全准入条件,规范盐湖各行业安全生产。数据安全方面,包括制修订盐湖产业基地数据采集、存储、传输、保护等方面标准和技术要求,规范企业采取措施保障数据的完整性和机密性。建立数据安全管理体系,包括风险评估、事件应对等,确保数据安全风险可控。


(十)配套标准。配套标准包括盐湖产业基地高质量发展评价标准、产品储运标准、人才队伍建设标准、科研创新与专利转化标准等。盐湖产业基地高质量发展评价方面,包括经济效益评价、环境效益评价、社会效益评价相关标准。盐湖产品储运方面,包括货物包装标准、仓储管理规范、运输设备要求、温湿度控制等涉及产品包装、储存、运输、分销相关标准。人才队伍建设方面,包括职业技能培训、岗位素质要求、人才队伍建设方案等方面规范与指南。科研创新与专利转化方面,包括科研创新能力培育和评价、科技成果(专利)转化技术等方面的指南。











